中文ENRU
company profile
Structure
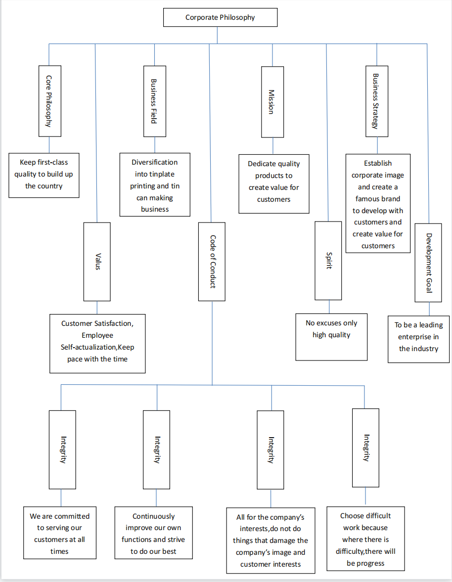
Company Value
Development History
Contact Us
Back to top
Industry news
Company News
Notice and Announcement
Electronic journal
Production Base
Quality Advantages
Strategic Partner
Online Customer Service
Iron-Printing
Aerosol Tin Can
Tin box
Beverage Can
Cone and Dome
R&D Team
Honor
Patents
Advanced Equipment
Staff Training
Welfare
Positions